• 回首頁
  • 陽明交大電物
  • 陽明交大
  • 中文
  • English
陽明交大物理教育網 陽明交大物理教育網 陽明交大物理教育網 陽明交大物理教育網 陽明交大物理教育網 陽明交大物理教育網
  • 最新消息
  • 簡介
    • 成立宗旨
    • 成員簡介
    • 時光走廊-物理學家
    • 時光走廊-諾貝爾物理獎
  • 物理課程
    • 修課規則
    • 物理(一)A組
    • 物理(一)B組
    • 物理(一)其他
    • 物理(二)A組
    • 物理(二)B組
  • 物理實驗
    • 課程資訊
    • 實驗講義
    • 教學影片
    • 當期課程
  • 示範實驗
    • 緣起
    • 演示項目
    • 演示影片
    • 活動剪影
  • 與我們聯繫
  • 資訊下載與連結
課程資訊 Wei RZ 2025-07-23T16:18:43+00:00
  • 114開課單位

  • 抵免學分申請

  • 114開課單位

開課單位

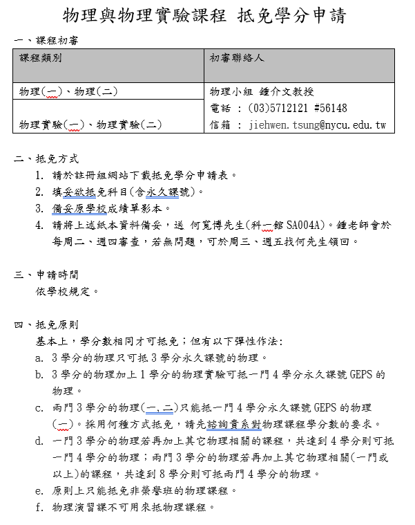
  • 抵免學分申請

新增 點陣圖影像

永久課號表

  • 課程資訊
  • 實驗講義
  • 教學影片
  • 當期課程
  • 最新消息
  • 陽明交大
  • 陽明交大電物
  • 與我們聯繫
  • 資訊下載與連結
  • 簡介
  • 成立宗旨
  • 成員簡介
  • 時光走廊-諾貝爾物理獎
  • 時光走廊-物理學家
  • 物理課程
  • 修課規則
  • 物理(一)A組
  • 物理(一)B組
  • 物理(一)其他
  • 物理(二)A組
  • 物理(二)B組
  • 物理實驗
  • 課程資訊
  • 實驗講義
  • 教學影片
  • 當期課程
  • 示範實驗
  • 緣起
  • 演示項目
  • 演示影片
  • 活動剪影
地址:300新竹市大學路1001號 - 基礎科學教學與研究大樓 - 電子物理學系
電話:(03)572-0635
傳真:(03)572-5230
Copyright 2016 ©交大物理教育網 | Designed by 舞雲智網設計